相控整流+交流升壓變壓器
物理架構爲固定功率一體機,塔式安裝。由可控矽整流器、IGBT逆變(biàn)器以及交流升壓變(biàn)壓器組成,也就是我們談到的工頻機。UPS體積大、重量沉。效率低,輸入的性能參(cān)數也不理想。

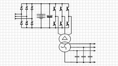
PWM整流+交流升壓變壓器
物理架構爲固定功率一體機,塔式安裝。由IGBT整流器、IGBT逆變(biàn)器以及交流升壓變(biàn)壓器組成,也就是我們談到的過渡機。UPS體積大、重量沉。輸入性能參(cān)數良好,效率低。

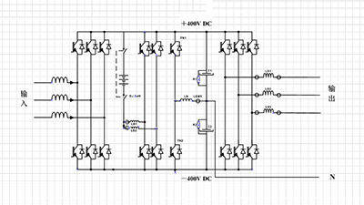
PWM整流+DC直流升壓
物理架構爲固定功率一體機,模塊化、類模塊化、機架式或者塔式安裝。由IGBT整流器、IGBT直流升壓、IGBT逆變(biàn)器以及可選配的1:1變(biàn)壓器組成,也就是通常意義上的高頻機。UPS體積小、重量輕。輸入輸出性能參(cān)數良好,效率較高。

熱點新聞
Breaking News廣州耀宇電能技術有限公司
電話/ Tel:(+86)-020-82038331 / 18929590826
E-mail:(+86) 1718560081@qq.com
地址/Add:廣州科學城科學大道118-120号綠地中央廣場(B1棟)2105房

